关于印发2025年度智能制造系统解决方案“揭榜挂帅”项目名单的通知

钟萌 / 2026-01-07 09:46:00
浏览 267 分享 分享

为贯彻落实《制造业数字化转型行动方案》,按照《“十四五”智能制造发展规划》任务部署,打造智能制造“升级版”,经省级有关部门推荐、专家评审、网上公示等程序,现将2025年度智能制造系统解决方案“揭榜挂帅”项目名单印发给你们,请加强指导、监督和服务,鼓励给予相应政策支持。

 

免费咨询热线:17702775565。(微信同号)

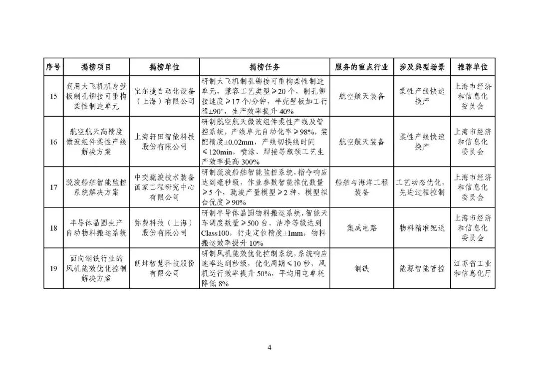
2025年度智能制造系统解决方案“揭榜挂帅”项目名单

 

推荐资讯
省科技厅关于组织申报2026年度湖北省软科学计划研究项目(竞争类)的通知
省科技厅关于组织申报2026年度湖北省软科学计划研究项目(竞争类)的通知
2026-05-26 15:57:00 点击查看
武汉经开区科技创新局关于领取 2025年高新技术企业证书的通知
武汉经开区科技创新局关于领取 2025年高新技术企业证书的通知
2026-05-26 14:32:00 点击查看
鄂州市丨关于组织申报2026年鄂州市技术创新中心的通知
鄂州市丨关于组织申报2026年鄂州市技术创新中心的通知
2026-05-25 11:05:00 点击查看
工业和信息化部火炬中心关于开展2025年度火炬统计数据年审工作的通知
工业和信息化部火炬中心关于开展2025年度火炬统计数据年审工作的通知
2026-05-21 11:30:00 点击查看
武汉市江夏区关于“企业认定”支持条款授权企业名单的公示
武汉市江夏区关于“企业认定”支持条款授权企业名单的公示
2026-05-21 10:14:00 点击查看
宜昌市丨关于开展2025年度支持生物制造产业高质量倍增发展专项资金申报奖补的通知
宜昌市丨关于开展2025年度支持生物制造产业高质量倍增发展专项资金申报奖补的通知
2026-05-21 09:18:00 点击查看