
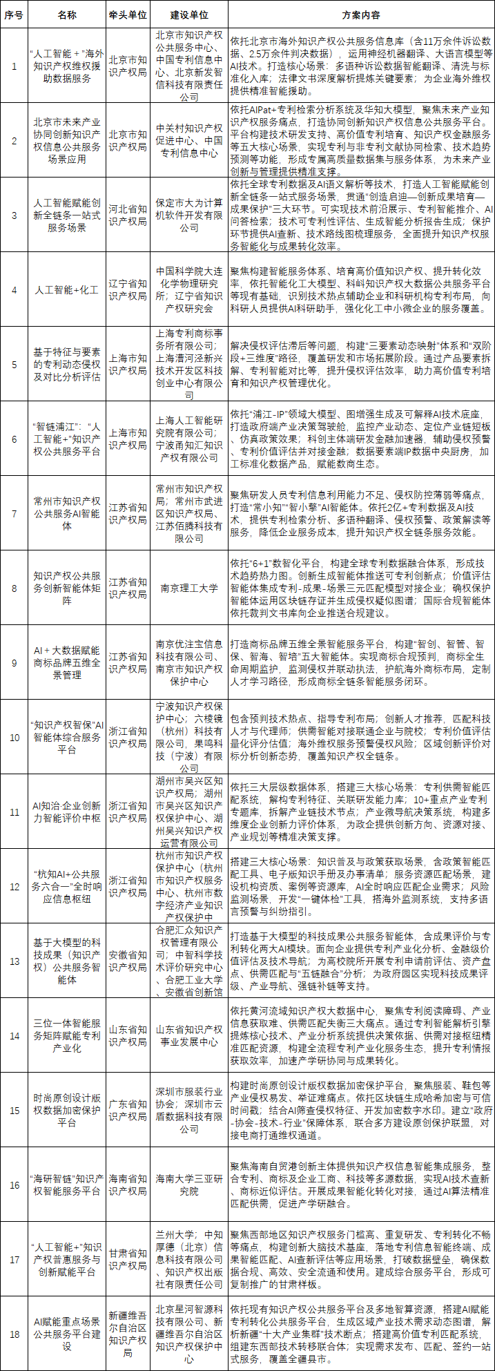
为贯彻落实《国务院关于深入实施“人工智能+”行动的意见》(国发〔2025〕11号)以及《国务院办公厅关于加快场景培育和开放推动新场景大规模应用的实施意见》(国办发〔2025〕37号),推动人工智能在知识产权领域中的应用,支持建设知识产权创造、运用、保护、管理等集成式服务场景,国家知识产权局开展了“人工智能+”知识产权公共服务应用场景建设遴选工作,经组织申报、专家评审、综合评定等环节遴选出18项典型应用场景,现予以发布。
请相关省级知识产权局加强组织协调,指导各建设单位对建设方案进行完善,以一年为建设周期,突出建设重点,明确进度安排;加强对场景建设的过程管理和数据安全管理,并定期报送建设进展情况。国家知识产权局将加强数据资源保障,定期组织交流,及时总结成效,加大宣传推广力度,充分发挥典型示范引领作用。请于2026年1月15日前将完善后的“人工智能+”知识产权公共服务应用场景建设方案报送我局公共服务司。
免费咨询热线:17702775565。(微信同号)
附件:
“人工智能+”知识产权公共服务应用场景建设名单