关于2025年度第三批湖北省科技创新券拟兑付名单公示

钟萌 / 2025-12-03 16:50:00
浏览 19 分享 分享

根据湖北省科技厅湖北省财政厅关于印发《湖北省科技创新券管理办法》(鄂科技通〔2024〕54号)要求,现将2025年第三批湖北省科技创新券拟兑付名单公示。公示期为2025年12月1日至2025年12月5日。

公示期间,如有异议,请以书面形式向省科技厅反映。凡以单位名义反映情况的材料要加盖单位公章,以个人名义反映情况的材料要具实名并附联系方式。对匿名或无具体事实根据的举报,不予受理。

 

免费咨询热线:17702775565。(微信同号)

 

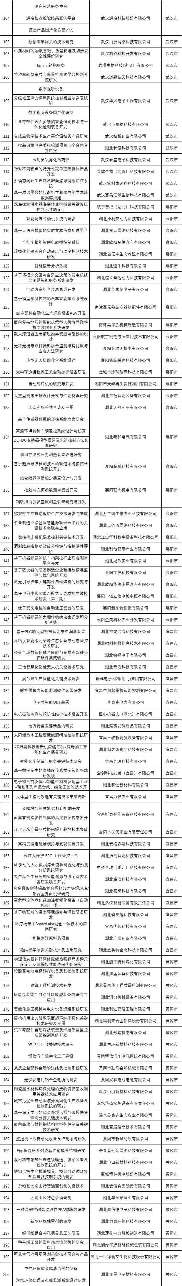
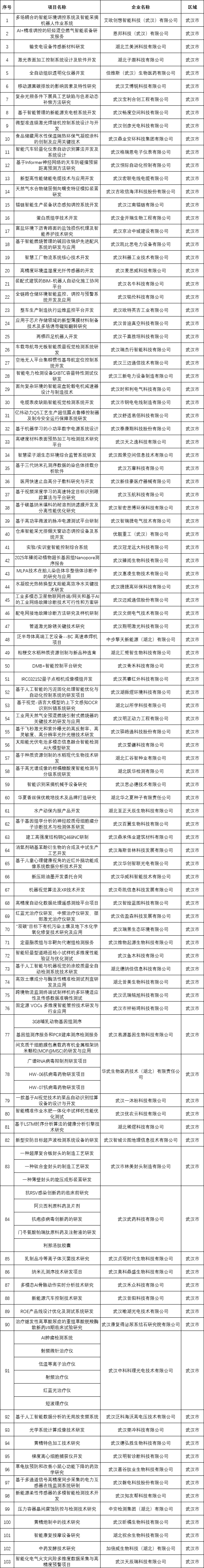
附件:2025年第三批湖北省科技创新券拟兑付名单

推荐资讯
工信部两化融合典型案例申报要求
工信部两化融合典型案例申报要求
2025-12-04 11:25:00 点击查看
关于对2025年“楚天英才计划·创新型企业家(民营企业)项目”拟入选人员进行公示的公告
关于对2025年“楚天英才计划·创新型企业家(民营企业)项目”拟入选人员进行公示的公告
2025-12-04 09:56:00 点击查看
2025年四季度省技术创新专项贷“白名单”企业申报推荐工作启动
2025年四季度省技术创新专项贷“白名单”企业申报推荐工作启动
2025-12-03 16:40:00 点击查看
最高支持300万元!洪山区常态化征集科技专项资金“拨改投”项目启动
最高支持300万元!洪山区常态化征集科技专项资金“拨改投”项目启动
2025-12-03 14:56:00 点击查看
湖北省2025年第一批高新技术企业进行备案的公告
湖北省2025年第一批高新技术企业进行备案的公告
2025-12-03 10:11:00 点击查看
研发费用加计扣除进入新时代:政策加码、监管升级与企业的系统化挑战
研发费用加计扣除进入新时代:政策加码、监管升级与企业的系统化挑战
2025-12-03 09:54:00 点击查看